Using the Dzyaloshinskii-Moriya-Interaction (DMI), an international team of researchers has produced a mixed magnon state in an organic hybrid perovskite material. The generated substance has the capacity to process and
With forward leaps in cosmic perception, researchers currently have affirmed the presence of supermassive dark openings at the focuses of universes. The new arrival of
The study of animal developmental mechanisms provides valuable insights into how life forms have evolved and diversified over millions of years. Researchers can trace the
Researchers from Cardiff College have found a predominant type of executioner Lymphocyte in patients who have effectively cleared end-stage strong disease. Distributed today in the diary Cell, the analysts found
Envisioning a world without zest today is hard. Quick worldwide exchange has permitted the import and production of every kind of heavenly fixing that assists
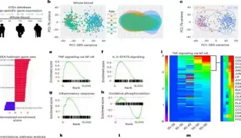
College of Virginia Institute of Medication specialists have found a vital driver of ongoing irritation that speeds up maturing, a finding that could prompt longer,
Scientists at Stanford College and Harvard Clinical School have created minuscule and super-adaptable lattice brain tests that can be embedded into sub-100-micrometer-scale veins in the minds of rodents. In their
In recent years, roboticists have been growing progressively complex robots that awaken ordinarily and are living organic entities. By practically copying natural cycles and creature
Two awful realities about chemotherapy: It can hurt sound cells as well as dangerous ones, and numerous remedial targets stay inside disease cells, making them harder to reach. Binghamton College