Countless light-years away in a far-off universe, a star circling a supermassive dark opening is fiercely torn apart under the dark opening's huge gravitational force. As the star is destroyed,
Primer examinations of worldwide satellite information by natural analysts at the College of Bremen show that air groupings of the two significant ozone-harming substances, carbon
Flooding could hit parts of California this week, forecasters warned Friday, as the eighth storm in the progression stored over land that is already too
Australian designers have found a better approach for exactly controlling single electrons settled in quantum dabs that run rationale doors. Likewise, the new system is less massive and requires fewer
Raman arbitrary fiber lasers (RRFL) have alluring elements, like their basic design, great frequency tunability, and high optical change proficiency. They show incredible potential for
A birefringence-based light modulator that works in the frequency range of 350 nm assumes a crucial role in DUV bar molding, high thickness information capacity,
Since the presentation of the principal ruby laser in 1960—aa strong state laser that involves the manufactured ruby precious stone as its laser medium—tthe utilization of lasers has expanded fundamentally
A new study led by a group of researchers at The Australian National University (ANU) has demonstrated a method for achieving more precise estimations of
The apparently planned swarm behavior displayed by massive gatherings of creatures is an intriguing and striking aggregate oddity. Experiments on laser-controlled engineered microswimmers conducted by
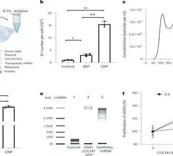
A group of scientists drove by the College of Texas, MD. Anderson Malignant Growth Place has fostered a clever conveyance framework for courier RNA (mRNA) utilizing extracellular vesicles (EVs). The