At the point when light emphatically interfaces with matter, it can create interesting semiparticles called polaritons, which are half light and half matter. In recent years, physicists have investigated the
Tissue repair, drug delivery, medical implants, and a wide range of other applications call for synthetic hydrogels. In bioelectronic devices for cardiac or neural interfaces,
Researchers have developed new innovations that have made it conceivable to confine and concentrate on how a solitary protein — multiple times more slender than
Although it is in the near future, the idea of storing data in DNA sounds like something out of a science fiction novel. Within five to ten years, Professor Tom
A global group of scientists at the College of California, Riverside, and the Organization of Attraction in Kyiv, Ukraine, have fostered an extensive manual for
THz waves that travel along thin anisotropic semiconductor platelets in the form of plasmon polaritons have been imaged and analyzed by a global team of researchers at wavelengths that are
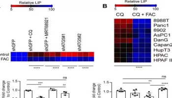
Pancreatic ductal adenocarcinoma (PDAC) cells maintain an elevated degree of autophagy or corruption, permitting them to flourish in seriously restricting microenvironments. However, the mechanism by
By combining two ultrafast X-ray spectroscopy methods, researchers at SLAC National Accelerator Laboratory were able to record for the first time one of ferricyanide's fastest
For the purpose of computing, scientists have developed artificial neurons that are atomically thin and capable of processing both electric and light signals. The material improves a neural network's capacity