Two-dimensional (2D) or planar versions of metamaterials, known as metasurfaces, display characteristics that are uncommon in natural materials. These materials, which can typically be produced using well-known fabrication techniques because
A recent study suggests that a long-term reduction in risky drinking among Army National Guard members could enhance their health and combat readiness. According to
The ability of many birds' feathers to shed water is remarkably effective; as a result, the phrase "like water off a duck's back" is frequently used. Much more peculiar are
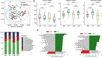
Researchers from AIage Life Science, a probiotics manufacturer in China, looked into the microflora that lives in the guts of centenarians because there is growing
Researchers have created a low-cost, energy-efficient robotic hand that is capable of grasping a variety of objects—and not dropping them—using just the movement of its
Seawater is essential to life on Earth due to its composition of hydrogen, oxygen, sodium, and other elements. But because of the same intricate chemistry, it is challenging to extract
Roboticists have been creating autonomous machines out of thin, flexible sheets using a method resembling the age-old craft of paper folding. These portable robots are
A lot of nested and dependent pieces are needed for the brain to function properly, much like a puzzle. Each of the areas that make up the brain has millions